光伏头条获悉,3月31日,甘肃省人民政府发布关于印发甘肃省“新能源+”行动实施方案的通知。
文件明确,主要目标是:到2030年,建成一批具有典型性、代表性的“新能源+”项目,集成融合成为新能源发展的重要方式,新能源装机规模达到1.6亿千瓦,全省新增用电量需求主要由新增新能源发电满足,新能源利用率保持在合理水平,全国重要的新能源及新能源装备制造基地基本建成。
根据公开报道,截至2025年12月底,甘肃新能源装机总量已突破8000万千瓦,达到8041.56万千瓦。“十五五”期间,甘肃计划新增0.8亿千瓦新能源装机。
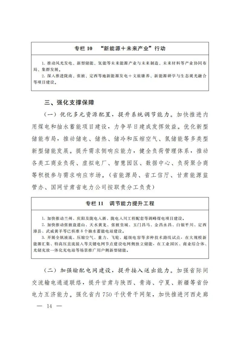
根据文件,深入实施“新能源+”十大行动,包括“新能源+多能互补”行动、“新能源+绿色园区”行动、“新能源+绿氢走廊”行动、“新能源+乡村振兴”行动、“新能源+生态保护”行动、“新能源+交能融合”行动、“新能源+绿色建筑”行动、“新能源+数字经济”行动、“新能源+科技赋能”行动、“新能源+未来产业”行动。
其中“新能源+多能互补”行动中,推进煤炭与新能源融合发展。支持煤炭企业统筹煤炭与煤电、新能源产业布局,加大新能源投资开发力度。充分利用采煤沉陷区、工业广场、排土场、复垦区等场地,加快发展矿区风电光伏产业。因地制宜建设矿区智能微电网,有序开展绿电直连,鼓励参与绿证绿电交易,扩大矿区绿色电力使用比例。支持矿区布局建设充换电站、加氢站,鼓励建设“光储充放”多功能综合一体站,完善矿区绿色交通服务基础设施。
强化多品类清洁能源协同发展。统筹用好太阳能、风能、氢能、余热余压余气等多种能源,构建供电、供氢、供热(冷)、供气等协同联动的清洁能源供给体系。深化陇东南地区白龙江流域水风光一体化、甘肃南部清洁能源基地等项目研究论证,适时启动项目前期工作。支持具备条件的存量新能源场站改造升级,采用绿电直连等方式直供就近新增用电负荷。积极推进光热发电项目建设,鼓励配置或预留电加热系统,探索光热与风电、光伏一体化调度运营。支持新能源外送基地配套建设光热发电项目,提升基地清洁电力外送比例。
“新能源+绿色园区”行动中,加快建设零碳园区。以国家级新区、高新技术产业开发区等为重点,大力发展绿电直连、智能微电网、绿电聚合等绿色用能模式,创建一批零碳园区。坚持“以绿制绿”,鼓励重点用能企业自主投资建设分布式风光电站、微型电网和新型储能系统,推动建设绿色工厂、零碳工厂。鼓励工业园区或重点用能企业建设地热能供暖和制冷系统。
推动工业绿色微电网建设应用。科学匹配工业用户用能需求,合理规划建设由高比例清洁能源供给的工业绿色微电网。鼓励钢铁、电解铝、石油化工等高耗能企业利用厂区屋顶、边坡等空间,建设光伏发电、储能设施,探索作为新型经营主体参与电力市场交易。鼓励企业合理配置可中断负荷管理平台,灵活调整排产计划。

“新能源+绿氢走廊”行动中,持续扩大绿氢产能。统筹布局绿电制氢产业,在河西地区开展绿氢生产及综合利用先行示范,在陇东地区开展氢能—多能互补综合能源应用示范,沿“一带一路”通道省内节点城市打造“绿氢走廊”。持续实施配备新能源建设指标、资金奖补等氢能产业支持政策,研究布局新能源直供、离网运行等绿电制氢项目,推动新能源消纳与绿氢产业融合互促。

“新能源+乡村振兴”行动中,深入推进驭风沐光行动。加快推动驭风沐光项目建设,通过土地使用权入股、设置公益岗位、收益分红等“村企合作”方式,带动乡村集体经济增收创收。持续推动配电网改造升级,提高电网对分布式电源的接纳、配置和调控能力。鼓励发电企业采用适宜乡村环境的节地型、低噪声、高效率、智能化的风电机组和技术。落实绿色金融和乡村振兴金融政策,创新投融资方式,推动驭风沐光项目顺利实施。

全文如下:

















免责声明:凡本网注明"来源:三秦光伏网"的作品,均为本站原创,转载请注明“来源:三秦光伏网”!凡本网注明“来源:XXX(非三秦光伏网)”的作品,均转载自其它媒体和互联网,转载目的在于传递更多信息,内容仅供参考、【三秦光伏网】不保证信息的准确性、有效性、及时性和完整性、用户在使用时应自行承担风险。
如用户发现网站上有侵犯其知识产权的作品,请及时与【三秦光伏网】联系,我们将及时修改或删除。
联系方式:
-电话:[18992227559]
-邮箱:[md@sxdbd.com]